成都生物所徐波团队在新疆蔷薇网状进化与适应研究中取得进展
来源:生物多样性保护中心
作者:唐忠玉
时间:2026-02-11
蔷薇属(Rosa)植物在北半球温带至亚热带地区广泛分布,具有重要的观赏、生态与种质利用价值。然而,蔷薇属许多类群经历了近期辐射、不完全谱系分选以及频繁杂交等复杂进化过程,叠加多倍化现象,使得物种界定、谱系关系解析等研究面临挑战。
中国科学院成都生物研究所生物多样性保护中心徐波团队围绕新疆野生蔷薇类群,开展了系统的野外调查与多维数据整合研究。团队在新疆和四川地区收集并整理了252份材料(其中二倍体159份、四倍体93份),结合形态学、倍性分析与基因组证据,系统解析了新疆野生蔷薇的多样性格局、网状演化历史及潜在环境适应线索。
在形态学方面,研究团队对多项定量性状进行统计分析,并整合定性与定量特征构建综合形态距离。结果显示,基于定量性状的PCA降维分析中,不同类群在形态空间重叠明显;而整合定性与定量性状的层次聚类可较好解析物种及谱系分组,且与核系统发育关系表现出较强一致性。进一步引入有监督机器学习筛选诊断性状组合,可显著提升类群判别能力(总体准确率达86.2%),为复杂类群的野外鉴定与标本复核提供了更可操作的性状依据。
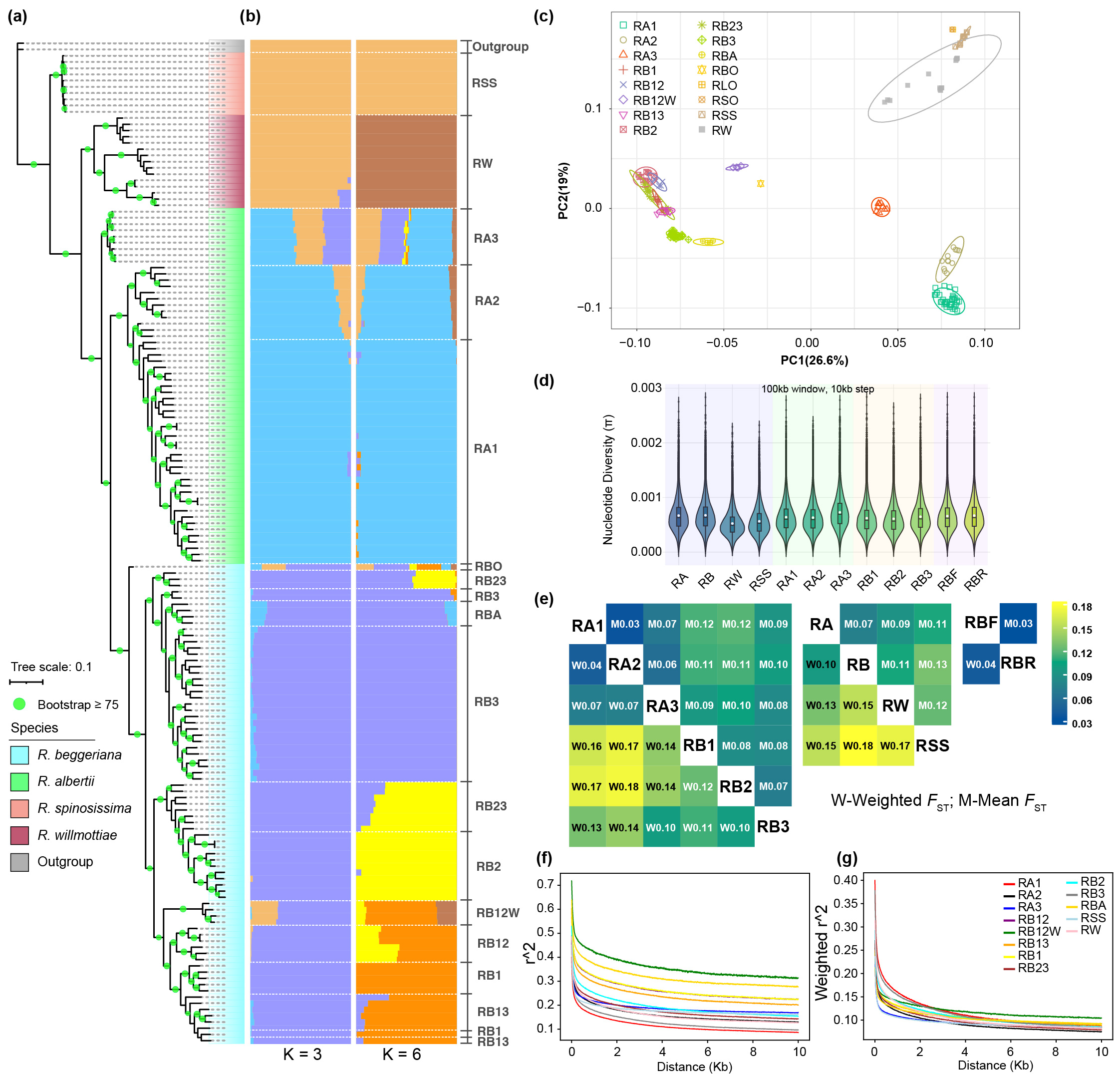
在基因组学方面,研究以二倍体材料为重点开展全基因组重测序,获得过滤后约477万个高质量SNP位点,用于系统发育、群体结构与基因流等分析。结果揭示新疆蔷薇存在清晰的谱系结构,同时伴随基因渗入与遗传混合,表明其演化历史具有显著的网状特征。
为进一步厘清不同基因组证据间的一致性与冲突来源,研究整合了叶绿体基因组与单拷贝核基因数据开展系统发育分析,发现核基因与叶绿体信号存在明显不一致,并伴随基因树冲突,提示不完全谱系分选、杂交渐渗及叶绿体捕获等过程共同塑造了该类群的演化格局。
此外,研究通过性状—环境关联与选择扫描等分析,识别到与胁迫响应相关的候选信号,并提出部分性状(如花梗毛密度)可能与热—干旱环境梯度相关联;相关适应机制仍需后续通过功能验证或共同花园试验进一步检验。
该研究通过形态、倍性以及基因组证据的多维整合,提升了新疆野生蔷薇谱系界定与资源鉴定的可靠性,并为理解该类群在复杂地形与气候梯度下的网状演化与多倍化过程提供了新的证据。
该研究成果以“Integrative morphological and genomic analyses reveal diversity, reticulate evolution, and adaptation in diploid and tetraploid Rosa species from Xinjiang”为题在线发表于中科院1区TOP期刊Molecular Phylogenetics and Evolution。文章第一作者为已毕业硕士研究生唐忠玉,高信芬研究员为通讯作者,梁振龙、邓亨宁、李粮莹等参与了该项研究。研究得到了第二次青藏高原综合科学考察研究(2019QZKK0502)的资助。
文章链接:https://doi.org/10.1016/j.ympev.2026.108555

图一 关键形态性状筛选与蔷薇谱系判定

图二 二倍体系统发育与群体结构

图三 潜在适应性位点的核苷酸多样性与群体分化

图四 二倍体种群动态、基因流与群体结构地理分布